티스토리 뷰
잘못된 내용이 있을 수 있습니다.
RF 믹서(RF Mixer)
RF 믹서(RF Mixer)는 주파수 변환을 수행하는 장치로, 두 개의 입력 신호를 사용하여 출력 신호를 생성합니다. 일반적으로 RF 믹서는 두 개의 입력으로 RF(Radio Frequency) 신호와 LO(Local Oscillator) 신호를 받고, 출력으로 IF(Intermediate Frequency) 신호를 생성합니다.
RF 믹서의 주요 동작은 다음과 같습니다:
1. 주파수 혼합(변환): RF 믹서는 RF 신호와 LO 신호를 입력으로 받아서, 두 신호를 혼합(변환)하여 출력 IF 신호를 생성합니다. 이 과정은 주파수 변환을 수행하며, 주파수 변환의 결과는 RF 신호와 LO 신호의 주파수 차이에 의해 결정됩니다.
2. 주파수 변환 공식: RF 믹서의 출력 IF 주파수는 RF 신호와 LO 신호의 주파수 차이에 따라 결정됩니다. 일반적으로 출력 IF 주파수는 다음과 같이 계산됩니다:

여기서

는 출력 IF 주파수,

는 RF 입력 주파수,

는 LO 입력 주파수입니다.
3. 주파수 혼합기: RF 믹서는 종종 주파수 혼합기(Frequency Mixer)라고도 불리며, RF 신호와 LO 신호를 혼합하여 IF 신호를 생성하는 역할을 합니다. 이 혼합 과정은 RF 신호와 LO 신호의 주파수 차이에 의해 결정되며, 일반적으로 다양한 주파수 변환을 수행할 수 있습니다.
RF 믹서는 무선 통신 시스템, 레이더, 위성 통신 등의 다양한 응용 분야에서 사용되며, 주파수 변환 및 신호 처리에 중요한 역할을 합니다.
예1)
안테나에서 들어오는 200MHz신호가 들어올떄, LO 주파수를 10MHz,50MHz,100MHz를 순차적으로 rf mixer에 넣으면, 출력되는 IF주파수는 각각 어떻게 나오는가?

예2)
입력 주파수가 200MHz신호가 들어올떄, LO 주파수를 500MHz,1000MHz,1500MHz를 순차적으로 rf mixer에 넣으면, 출력되는 IF주파수는 각각 어떻게 나오는가?

질문 : LO주파수를 변화시키면 FM복조가 가능한가?
일반적으로 LO(Local Oscillator) 주파수를 변화시키는 것만으로는 FM(Frequency Modulation) 신호의 복조가 가능하지 않습니다. FM 신호의 복조는 LO 주파수에 변화를 주는 것 이상의 복잡한 과정이 필요합니다.
FM 신호의 복조를 위해서는 일반적으로 다음과 같은 과정이 필요합니다:
1. 주파수 디스크리미네이션(Frequency Discrimination): FM 신호를 복조하기 위해서는 신호의 주파수 변화에 따른 변화량을 감지하는 과정이 필요합니다. 이를 위해 주파수 디스크리미네이터(Frequency Discriminator)를 사용합니다.
2. 디모듈레이션(Demodulation): 주파수 변화에 따라 변화량을 감지한 후, 이를 신호로 변환하는 과정이 필요합니다. 이를 위해 디모듈레이터(Demodulator)를 사용합니다.
3. 신호 처리(Signal Processing): 디모듈레이션을 통해 얻은 신호를 정확하게 처리하여 원래의 정보를 복원하는 과정이 필요합니다. 이 단계에서는 필터링, 샘플링, 복호화 등의 작업이 수행됩니다.
따라서, FM 신호의 복조를 위해서는 LO 주파수 변화 이상의 추가적인 장치와 과정이 필요합니다. 일반적으로 RF 믹서의 LO 주파수를 변화시키는 것은 주파수 변환을 위한 목적으로 사용되며, 복잡한 FM 신호의 복조에는 사용되지 않습니다.
질문: LO 주파수를 변화시킴으로써 주파수 도약 (Frequency Hopping) 을 구현할 수 있나?
네, LO(Local Oscillator) 주파수를 변화시킴으로써 주파수 도약(Frequency Hopping)을 구현할 수 있습니다. 주파수 도약은 무선 통신에서 사용되는 기술 중 하나로, 주파수를 일정한 주기로 변화시켜 통신 채널을 보안하거나 간섭을 피하는 데 사용됩니다.
LO 주파수를 변화시킴으로써 주파수 도약을 구현하는 방법은 다음과 같습니다:
1. LO 주파수 제어: 무선 통신 장비에서 LO 주파수를 제어할 수 있는 기능이 필요합니다. 이를 통해 LO 주파수를 원하는 주파수로 조정할 수 있습니다.
2. 주파수 도약 패턴 설정: 주파수 도약을 위한 패턴을 사전에 설정합니다. 이 패턴은 주파수 도약의 주기, 주파수 변화량, 주파수 변화 순서 등을 결정합니다.
3. 동기화: 통신 장비 간에 주파수 도약 패턴을 동기화하여 동일한 주파수 도약 패턴을 따르도록 설정합니다.
4. 주파수 도약: LO 주파수를 주파수 도약 패턴에 따라 변화시킵니다. 이를 통해 무선 통신 장비는 일정한 주기로 다른 주파수를 사용하여 통신하게 됩니다.
주파수 도약을 통해 무선 통신 시스템은 간섭을 피하거나 보안성을 높이는 데 도움을 줄 수 있습니다. 따라서 LO 주파수를 변화시킴으로써 주파수 도약을 구현할 수 있습니다.
질문] 3GHz신호를 10MHz로 낮추려면, LO주파수는 얼마여야 하는가?
3GHz의 신호를 10MHz로 낮추기 위해서는 LO(Local Oscillator) 주파수를 3GHz에서 10MHz를 뺀 값으로 설정해야 합니다.
즉, LO 주파수는 다음과 같이 계산됩니다:


따라서, 3GHz의 신호를 10MHz로 낮추기 위해서는 LO 주파수를 2990MHz로 설정해야 합니다.
질문] 2990MHz신호를 10MHz로 낮추려면, LO주파수는 얼마여야 하는가?
따라서, 2990MHz의 신호를 10MHz로 낮추기 위해서는 LO 주파수를 2980MHz 로 설정해야 합니다.
질문] 2980MHz신호를 10MHz로 낮추려면, LO주파수는 얼마여야 하는가?
따라서, 2980MHz의 신호를 10MHz로 낮추기 위해서는 LO 주파수를 2970MHz 로 설정해야 합니다.
질문] LO 주파수는 고정하고 입력 신호의 강도를 조절하면 출력신호 이득 조절이 가능한가?
네, 일반적으로 LO(Local Oscillator) 주파수를 고정하고 입력 신호의 강도를 조절하여 RF 믹서의 출력 신호의 이득을 조절할 수 있습니다.
RF 믹서의 출력 신호의 이득은 주로 입력 RF(Radio Frequency) 신호의 세기와 LO 신호의 세기에 의해 결정됩니다. 따라서 입력 RF 신호의 강도를 조절하면 출력 신호의 이득을 간접적으로 조절할 수 있습니다.
입력 RF 신호의 강도를 조절하는 방법은 다양합니다. 예를 들어, 전력 증폭기나 가변 감쇠기를 사용하여 RF 신호의 강도를 조절할 수 있습니다. 이를 통해 입력 RF 신호의 세기를 조절하여 RF 믹서의 출력 신호의 이득을 조절할 수 있습니다.
따라서, LO 주파수를 고정하고 입력 신호의 강도를 조절하여 RF 믹서의 출력 신호의 이득을 조절하는 것은 일반적으로 가능합니다.


ADL5801
| 500개 | $9.76822 |
IC MXR 10MHZ-6GHZ 업/다운 24LFCSP

|
빈도
|
10MHz ~ 6GHz
|
|
|
믹서 수
|
1
|
|
|
얻다
|
1.8dB
|
|
|
잡음 지수
|
9.75dB
|
|
|
보조 속성
|
업/다운 컨버터
|
|
|
현재 - 공급
|
130mA
|
|
|
전압 - 공급
|
4.75V ~ 5.25V
|
https://www.digikey.com/en/products/detail/analog-devices-inc/ADL5801ACPZ-R7/2261216
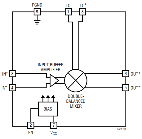
LT5560
0.01MHz to 4GHz Low Power Active Mixer
https://www.digikey.kr/en/products/detail/analog-devices-inc/LT5560EDD-PBF/1620364

https://www.analog.com/media/en/technical-documentation/data-sheets/5560f.pdf
|
IC 믹서 10KHZ-4GHZ 업/다운 8DFN |
|
RF 유형
|
CATV, DBS, PHS, UHF, VHF
|
|
|
빈도
|
10kHz ~ 4GHz
|
|
|
믹서 수
|
1
|
|
|
얻다
|
2.4dB
|
|
|
잡음 지수
|
9.3dB
|
|
|
보조 속성
|
업/다운 컨버터
|
|
|
현재 - 공급
|
12mA
|
|
|
전압 - 공급
|
2.7V ~ 5.3V
|
|
|
장착 유형
|
표면 실장
|
|
|
패키지/케이스
|
8-WFDFN 노출형 패드
|
|
|
공급자 장치 패키지
|
8-DFN(3x3)
|
| 363개 | ₩5,248.16529 |
■ Up or Downconverting Applications
■ Noise Figure: 9.3dB Typical at 900MHz Output
■ Conversion Gain: 2.4dB Typical
■ IIP3: 9dBm Typical at ICC = 10mA
■ Adjustable Supply Current: 4mA to 13.4mA
■ Low LO Drive Level: –2dBm
■ Single-Ended or Differential LO
■ High Port-to-Port Isolation
■ Enable Control with Low Off-State Leakage Current
■ Single 2.7V to 5V Supply
■ Small 3mm × 3mm DFN Package






주파수합성기 LMX2434SLEX
https://www.digikey.kr/ko/products/detail/rochester-electronics-llc/LMX2434SLEX/13439244
https://rocelec.widen.net/view/pdf/5vcporh2gw/NATLS06608-1.pdf?t.download=true&u=5oefqw
NATLS06608-1.pdf
rocelec.widen.net
2.25V to 2.75V Operation

| 151 | ₩2,837.11921 |
+10dBm은 몇V인가?
50옴일때


4271-52
PE4140B-Z
IC 믹서 0-6GHZ 쿼드 MSFT 6DFN
p세미
9,400
재고
1 : ₩4,653.00000
컷테이프(CT)
3,000 : ₩3,844.31167
테이프 및 릴(TR)
울트라CMOS®
테이프 및 릴(TR)
컷테이프(CT)
Digi-Reel®
활동적인
셀룰러, PCS
0Hz ~ 6GHz
1
-
-
쿼드 MOSFET 어레이
-
-
표면 실장
6-VDFN 노출 패드
6-DFN(3x3)
8 DFB
LT5560EDD#PBF
IC 믹서 10KHZ-4GHZ 업/다운 8DFN
아날로그 디바이스 주식회사
1,875
재고
1 : ₩7,518.00000
튜브
LT5560
튜브
활동적인
CATV, DBS, PHS, UHF, VHF
10kHz ~ 4GHz
1
2.4dB
9.3dB
업/다운 컨버터
12mA
2.7V ~ 5.3V
표면 실장
8-WFDFN 노출형 패드
8-DFN(3x3)
8 DFB
LT5560EDD#TRPBF
IC 믹서 10KHZ-4GHZ 업/다운 8DFN
아날로그 디바이스 주식회사
1,447
재고
1 : ₩7,518.00000
컷테이프(CT)
2,500 : ₩3,772.99520
테이프 및 릴(TR)
LT5560
테이프 및 릴(TR)
컷테이프(CT)
Digi-Reel®
활동적인
CATV, DBS, PHS, UHF, VHF
10kHz ~ 4GHz
1
2.4dB
9.3dB
업/다운 컨버터
12mA
2.7V ~ 5.3V
표면 실장
8-WFDFN 노출형 패드
8-DFN(3x3)
16-TSSOP-EP
LT5511EFE#TRPBF
IC 믹서 10MHZ-3GHZ 최대 16TSSOP
아날로그 디바이스 주식회사
0
재고
2,500 : ₩8,754.07560
테이프 및 릴(TR)
LT5511
테이프 및 릴(TR)
더 이상 사용되지 않음
CATV
10MHz ~ 3GHz
1
0dB
15dB
업 컨버터
65mA
4V ~ 5.25V
표면 실장
16-TSSOP(0.173", 4.40mm 폭) 노출형 패드
16-TSSOP-EP
16-TSSOP-EP
LT5511EFE#PBF
IC 믹서 10MHZ-3GHZ 최대 16TSSOP
아날로그 디바이스 주식회사
0
재고
95 : ₩11,986.37895
튜브
LT5511
튜브
더 이상 사용되지 않음
CATV
10MHz ~ 3GHz
1
0dB
15dB
업 컨버터
65mA
4V ~ 5.25V
표면 실장
16-TSSOP(0.173", 4.40mm 폭) 노출형 패드
16-TSSOP-EP
|
|
|||||||||||||||||
|
9,400
재고
|
1 : ₩4,653.00000
컷테이프(CT)
3,000 : ₩3,844.31167
테이프 및 릴(TR)
|
테이프 및 릴(TR)
컷테이프(CT)
Digi-Reel®
|
활동적인
|
셀룰러, PCS
|
0Hz ~ 6GHz
|
1
|
-
|
-
|
쿼드 MOSFET 어레이
|
-
|
-
|
표면 실장
|
6-VDFN 노출 패드
|
6-DFN(3x3)
|
|||
|
|
|
1,875
재고
|
1 : ₩7,518.00000
튜브
|
튜브
|
활동적인
|
CATV, DBS, PHS, UHF, VHF
|
10kHz ~ 4GHz
|
1
|
2.4dB
|
9.3dB
|
업/다운 컨버터
|
12mA
|
2.7V ~ 5.3V
|
표면 실장
|
8-WFDFN 노출형 패드
|
8-DFN(3x3)
|
|
|
|
|
1,447
재고
|
1 : ₩7,518.00000
컷테이프(CT)
2,500 : ₩3,772.99520
테이프 및 릴(TR)
|
테이프 및 릴(TR)
컷테이프(CT)
Digi-Reel®
|
활동적인
|
CATV, DBS, PHS, UHF, VHF
|
10kHz ~ 4GHz
|
1
|
2.4dB
|
9.3dB
|
업/다운 컨버터
|
12mA
|
2.7V ~ 5.3V
|
표면 실장
|
8-WFDFN 노출형 패드
|
8-DFN(3x3)
|
|
|
|
|
0
재고
|
2,500 : ₩8,754.07560
테이프 및 릴(TR)
|
테이프 및 릴(TR)
|
더 이상 사용되지 않음
|
CATV
|
10MHz ~ 3GHz
|
1
|
0dB
|
15dB
|
업 컨버터
|
65mA
|
4V ~ 5.25V
|
표면 실장
|
16-TSSOP(0.173", 4.40mm 폭) 노출형 패드
|
16-TSSOP-EP
|
|
|
|
|
0
재고
|
95 : ₩11,986.37895
튜브
|
튜브
|
더 이상 사용되지 않음
|
CATV
|
10MHz ~ 3GHz
|
1
|
0dB
|
15dB
|
업 컨버터
|
65mA
|
4V ~ 5.25V
|
표면 실장
|
16-TSSOP(0.173", 4.40mm 폭) 노출형 패드
|
16-TSSOP-EP
|
|
|
|
|
'전자,회로,PCB,아트웤,펌웨어' 카테고리의 다른 글
| CLK 살리기 (0) | 2025.02.23 |
|---|---|
| RFFC5072 - WIDEBAND SYNTHESIZER/VCO WITHINTEGRATED 6GHz MIXER (0) | 2024.06.06 |
| SAW 필터 (0) | 2024.06.06 |
| AD9361 - 12비트 DAC 및 ADC가 통합된 RF 2 × 2 트랜시버 (0) | 2024.06.06 |
| AD99101GSPS, 14비트, 3.3V CMOS 직접 디지털 신디사이저 (0) | 2024.06.06 |
