티스토리 뷰
전자,회로,PCB,아트웤,펌웨어
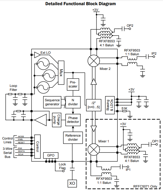
RFFC5072 - WIDEBAND SYNTHESIZER/VCO WITHINTEGRATED 6GHz MIXER
바람사탕 2024. 6. 6. 23:50반응형
https://www.qorvo.com/products/p/RFFC5072
Key Features
- 85MHz to 4200MHz LO Frequency Range
- Fractional-N Synthesizer with Very Low Spurious Levels
- Typical Step Size 1.5Hz
- Fully Integrated Low Phase Noise VCO and LO Buffers
- High Linearity RF Mixer(s)
- 30MHz to 6000MHz Mixer Frequency Range
- Input IP3 +23dBm
- Mixer Bias Adjustable for Low Power Operation
- 2.7V to 3.3V Power Supply
- Low Current Consumption
- 3- or 4-Wire Serial Interface
https://www.qorvo.com/products/p/RFFC5072
RFFC5072 - Qorvo
Qorvo's RFFC5072 is a reconfigurable frequency conversion device with integrated fractional-N phased locked loop (PLL) synthesizer, voltage controlled oscillator (VCO) and a high linearity mixer. The fractional-N synthesizer takes advantage of an advanced
www.qorvo.com


반응형
'전자,회로,PCB,아트웤,펌웨어' 카테고리의 다른 글
| 잡음지수(Noise Figure, NF)란? (0) | 2025.02.23 |
|---|---|
| CLK 살리기 (0) | 2025.02.23 |
| 작성중 - RF 믹서(RF Mixer) ADL5801, LT5560 (1) | 2024.06.06 |
| SAW 필터 (0) | 2024.06.06 |
| AD9361 - 12비트 DAC 및 ADC가 통합된 RF 2 × 2 트랜시버 (0) | 2024.06.06 |
