티스토리 뷰
RF 믹서의 응용 분야
무선 통신 (Wi-Fi, LTE, 5G 등) – 주파수 변환을 위해 사용
라디오/TV 방송 – AM/FM 변조 및 수신기
위성통신 – 고주파 신호 변환
레이더 시스템 – 신호 처리
소프트웨어 정의 라디오(SDR) – 다양한 주파수 변환
믹서란?
두 개의 입력 신호를 혼합하여 새로운 주파수를 생성하는 회로
수신기(Rx)에서는 하향 변환, 송신기(Tx)에서는 상향 변환 사용
패시브 믹서는 잡음이 적지만 손실이 있음,
능동 믹서는 이득이 있지만 잡음이 많음
RF 통신, 방송, 레이더 등에서 필수적으로 사용됨
RF 믹서는 두 개의 신호(주파수)를 혼합하여 새로운 주파수를 생성하는 비선형 회로 소자입니다.
주로 "주파수 변환(Frequency Conversion)"에 사용되며, 송수신 장치에서 중요한 역할을 합니다.
RF 믹서의 기본 원리 믹서는 두 개의 입력 신호를 받아 새로운 주파수 성분을 만들어냅니다.
RF + LO(Local Oscillator, 국부 발진기) => IF 신호 (Intermediate Frequency, 중간 주파수)
※믹서는 이 두 신호의 합(+)과 차(-) 성분을 생성합니다.
(UP,DOWN 둘다 나옴)
- 상향 변환 (Up-Conversion)
- 하향 변환 (Down-Conversion)

수동 믹서 (Passive Mixer)
다이오드 또는 패시브 부품(저항, 커패시터, 변압기 등) 사용
전력 이득(Gain)이 없음 (손실 발생) 잡음 지수(Noise Figure)가 낮음
→ 고성능 RF 회로에서 사용
대표적인 예: 다이오드 링 믹서(Diode Ring Mixer)
패시브 믹서는 항상 출력 신호의 크기가 입력보다 작음
보통 6~10 dB의 변환 손실이 존재함
능동 믹서 (Active Mixer)
트랜지스터(BJT, FET) 또는 증폭기 회로 사용
전력 이득(Gain)이 있으며, 신호 증폭 가능 하지만
잡음 지수(Noise Figure)가 높음
대표적인 예: Gilbert Cell Mixer (집적회로에서 많이 사용)
RF 믹서의 성능 지표
변환 손실 (Conversion Loss)
패시브 믹서는 항상 출력 신호의 크기가 입력보다 작음
능동 믹서는 일부 보상 가능
보통 6~10 dB의 변환 손실이 존재함
잡음 지수 (Noise Figure, NF)
잡음이 적을수록 성능이 좋음 (낮을수록 좋음)
능동 믹서는 NF가 높지만, 증폭 기능이 있음
일반적으로 3~10 dB 범위
아이솔레이션 (Isolation)
RF, LO, IF 간 신호 간섭을 최소화하는 성능
LO-RF, LO-IF, RF-IF 간 아이솔레이션이 중요
3차 교차점 (IP3, Third-Order Intercept Point)
믹서에서 비선형성이 원하지 않는 신호 왜곡을 유발하는 정도 IP3가 높을수록 성능이 좋음
https://www.renesas.com/en/document/dst/hfa3101-datasheet




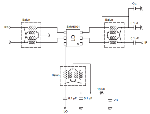
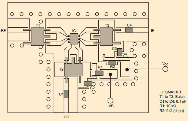
SMA5101
https://www.onsemi.com/download/data-sheet/pdf/sma5101-d.pdf
MMIC Mixer IIP3 = 15 dBm, Gc = −0.5 dB @ 450 MHz,
Features
• Wide Band: Up to Ku Band
• Low Distortion: IIP3 = 20 dBm (@ ICC > 11 mA)
• SMT, Ultra Small Package : 2.0x2.1x0.85 mm
• High Conversion Gain: −0.5 dB (@ 450 MHz)
• Low Voltage Available: 1.2 V and Above
• Pb−Free, Halogen Free And ROHS Compliant
MMIC (Monolithic Microwave Integrated Circuit)
Ku-밴드 (Ku-band)란?
주파수 범위: 약 12 GHz에서 18 GHz 사이의 마이크로파 대역을 뜻합니다.
Ku는 Ultra High Frequency (UHF) 대역보다 높은 마이크로파 영역 중 하나입니다.
위성 통신, 위성 TV 방송, 레이더, 위성 인터넷 등에 많이 사용됩니다.
Ku-밴드 특징
고주파수 대역이라서 대역폭이 넓어 많은 데이터를 전송할 수 있습니다.
주로 위성 신호 전송에 사용되며, 특히 위성 TV 방송에서 흔히 쓰입니다.
전파가 상대적으로 대기 중 수분(비, 눈 등)에 의해 흡수되거나 감쇠되는 경향이 있어, 날씨에 따른 신호 감쇠가 발생할 수 있습니다.
그러나 안테나 크기가 작아질 수 있어서 이동용, 해상용 위성통신에 적합합니다.



PE4140
https://www.digikey.kr/ko/products/detail/psemi/PE4140B-Z/2614483

Ultra-High Linearity UltraCMOS™ Broadband Quad MOSFET Array



LT5560EDD#TRPBF
https://www.digikey.kr/ko/products/detail/analog-devices-inc/LT5560EDD-TRPBF/1621138
RF 믹서 IC CATV, DBS, PHS, UHF, VHF 상/하향 컨버터 10kHz ~ 4GHz 8-DFN(3x3)
|
RF 유형
|
CATV, DBS, PHS, UHF, VHF
|
|
주파수
|
10kHz ~ 4GHz
|
|
혼합기 개수
|
1
|
|
이득
|
2.4dB
|
|
잡음 지수
|
9.3dB
|
|
2차 특성
|
상/하향 컨버터
|
|
전류 - 공급
|
12mA
|
|
전압 - 공급
|
2.7V ~ 5.3V
|
|
실장 유형
|
표면 실장
|
|
패키지/케이스
|
8-WFDFN 노출형 패드
|
|
공급 장치 패키지
|
8-DFN(3x3)
|
수량단가총액
| 1 | ₩6,839.00000 |
| 10 | ₩5,914.30000 |
| 25 | ₩5,592.64000 |
| 100 | ₩5,151.79000 |
| 250 | ₩4,887.34800 |
| 500 | ₩4,700.67200 |
| 1,000 | ₩4,524.73700 |
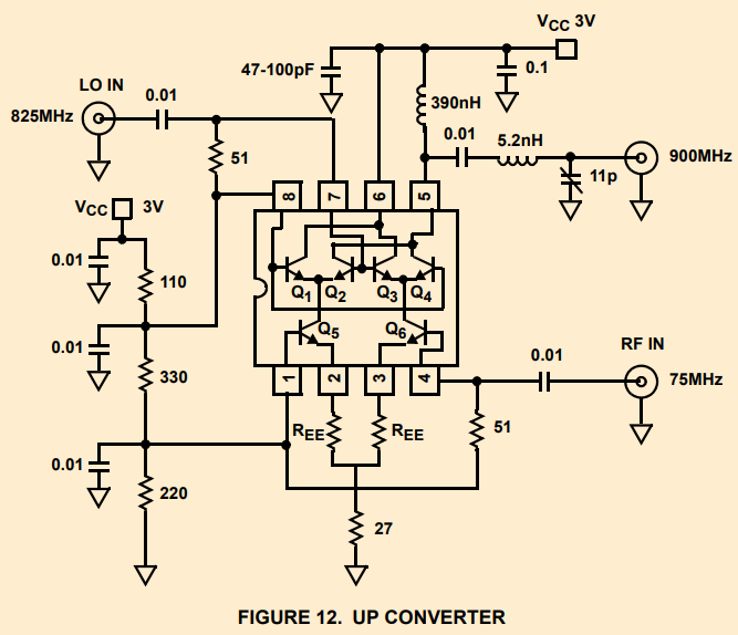
Up or Downconverting Applications
■ Noise Figure: 9.3dB Typical at 900MHz Output
■ Conversion Gain: 2.4dB Typical
■ IIP3: 9dBm Typical at ICC = 10mA
■ Adjustable Supply Current: 4mA to 13.4mA
■ Low LO Drive Level: –2dBm
■ Single-Ended or Differential LO
■ High Port-to-Port Isolation
■ Enable Control with Low Off-State Leakage Current
■ Single 2.7V to 5V Supply
■ Small 3mm × 3mm DFN Package

SI5351A-B-GTR
ADF4351
Clock Generator IC 200MHz 2 10-TFSOP, 10-MSOP (0.118", 3.00mm Width)
Generates up to eight non-integerrelated frequencies from 2.5 kHz to 200 MHz
|
유형
|
클록 생성기(구형파)
|
|
PLL
|
있음
|
|
입력
|
수정
|
|
출력
|
LVCMOS
|
|
회로 개수
|
2
|
|
비율 - 입력:출력
|
1:3
|
|
차동 - 입력:출력
|
없음/없음
|
|
주파수 - 최대
|
200MHz
|
|
분배기/배율기
|
있음/없음
|
|
전압 - 공급
|
1.71V ~ 3.6V
|
|
작동 온도
|
-40°C ~ 85°C
|
|
실장 유형
|
표면 실장
|
|
패키지/케이스
|
10-TFSOP, 10-MSOP(0.118", 3.00mm 너비)
|
|
공급 장치 패키지
|
10-MSOP
|

수량단가총액
| 1 | ₩3,006.00000 |
| 10 | ₩2,221.30000 |
| 25 | ₩2,024.92000 |
| 100 | ₩1,808.93000 |
| 250 | ₩1,706.11200 |
'전자,회로,PCB,아트웤,펌웨어' 카테고리의 다른 글
| 패시브 고역통과 필터(High-Pass Filter, HPF) (0) | 2025.03.22 |
|---|---|
| PWM회로 만드는 방법 발견 (0) | 2025.02.23 |
| 잡음지수(Noise Figure, NF)란? (0) | 2025.02.23 |
| CLK 살리기 (0) | 2025.02.23 |
| RFFC5072 - WIDEBAND SYNTHESIZER/VCO WITHINTEGRATED 6GHz MIXER (0) | 2024.06.06 |

