티스토리 뷰
반응형
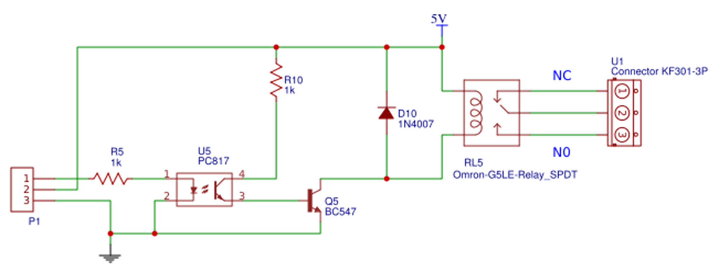
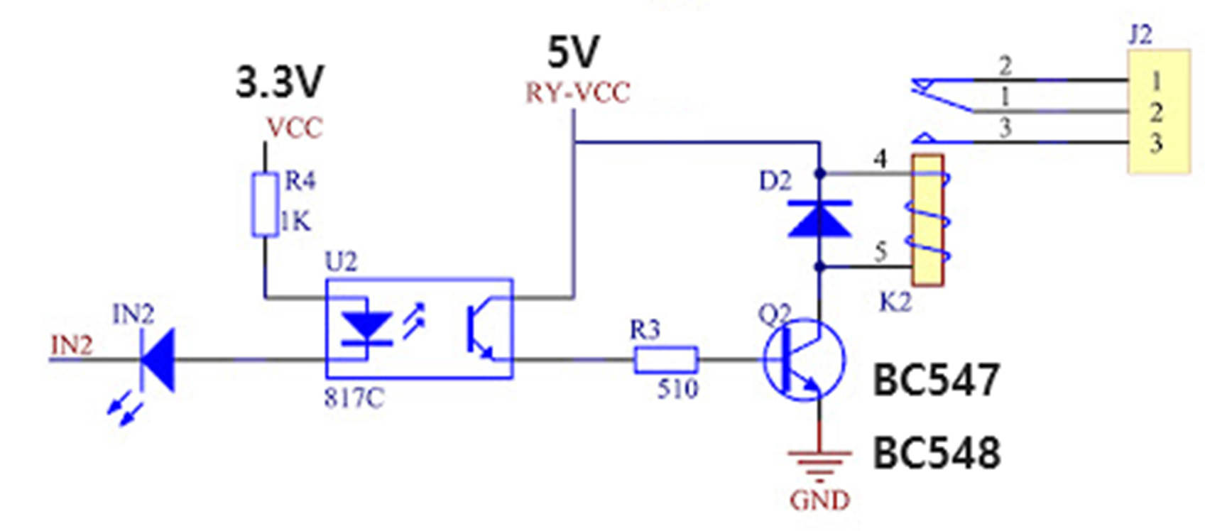
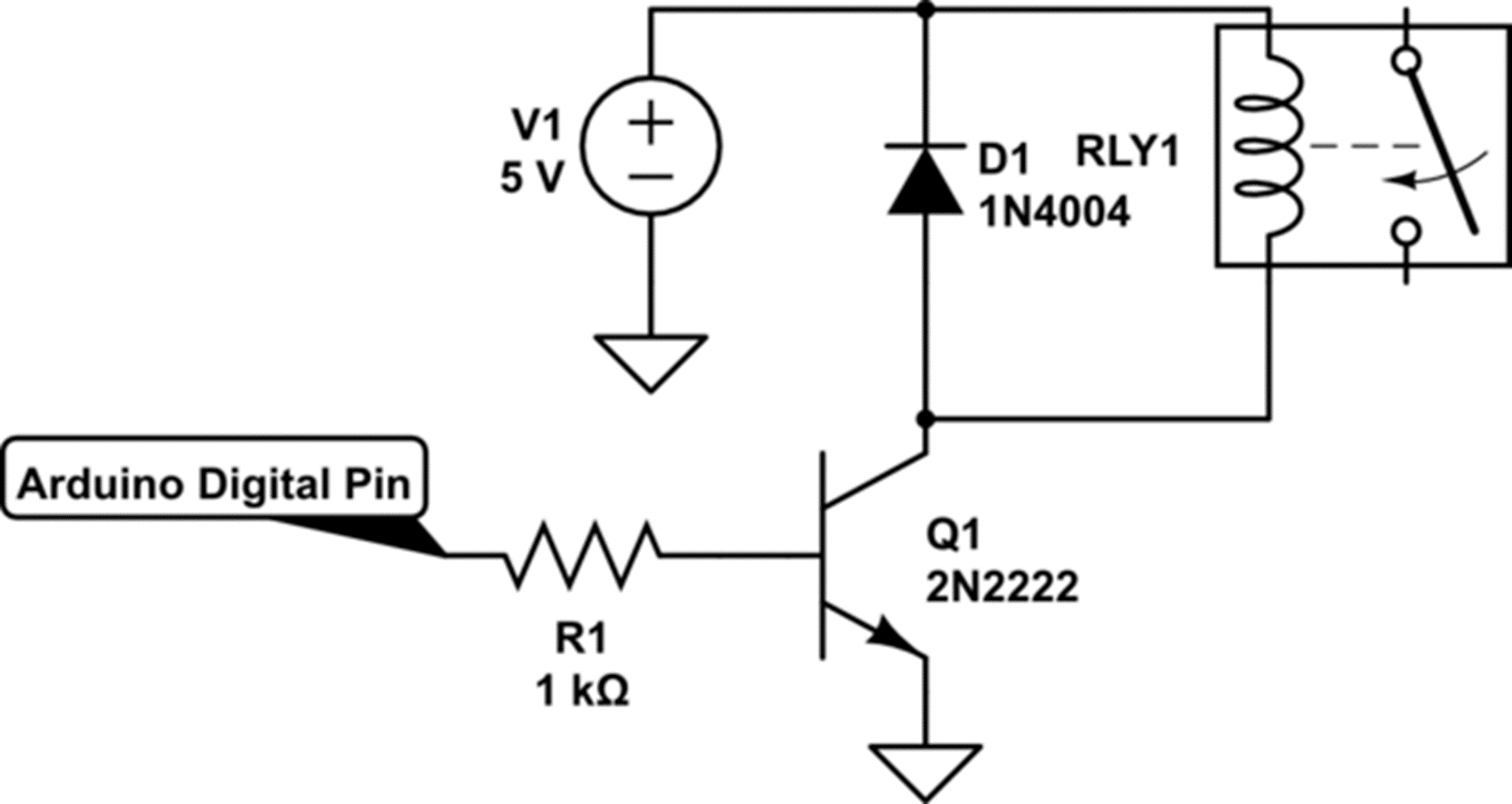
MCU GPIO포트로 릴레이 동작시킬때


| 파워 릴레이 / SPDT-NO, NC (1 Form C) / 코일 전압 : 5VDC / 코일 저항 : 166.7Ω / 코일 전력 : 150mW / 스위칭 전압(AC) : 125VAC / 스위칭 전류(AC) : 0.5A / 스위칭 전압(DC) : 30VDC / 스위칭 전류(DC) : 1A |






반응형
'전자,회로,PCB,아트웤,펌웨어' 카테고리의 다른 글
| AD99101GSPS, 14비트, 3.3V CMOS 직접 디지털 신디사이저 (0) | 2024.06.06 |
|---|---|
| op-amp 디지털 게인 회로 0~x800, 양전원 (0) | 2024.06.06 |
| 로봇청소기 배터리 (0) | 2024.02.17 |
| i2s audio dac에서 MCLK 동기화가 안될 경우 발생할 수 있는 일들 (0) | 2023.04.09 |
| LDO vs SwitchingRegulator (0) | 2022.02.26 |
