티스토리 뷰

Fanout Distribution, Fractional N, Integer N, Clock/Frequency Synthesizer (RF) IC 4.4GHz 1 32-VFQFN Exposed Pad, CSP
₩21,185
- 적합
- 가격이 다소 비쌈
- 동일한 주파수 2개로 분기하여 출력가능


Clock Generator IC 200MHz 1 20-VFQFN Exposed Pad

₩5,500
- 주파수 출력범위(200MHz)가 매우 좁음
- 주파수 변경 시간 매우 매우 느림
- 최대 8채널 사용가능
- 매우 저렴. 채널당 700원 수준


₩11,143
Fanout Distribution, Integer N Synthesizer (RF) IC 1.25GHz 1 24-WFQFN Exposed Pad, CSP
- 주파수 출력범위가 매우 좁음
₩20,975
RF IC 실수형, 정수형 N 합성기/VCO 범용 23.5MHz ~ 6GHz 32-TQFN(5x5)
- 최적
- 주파수 범위 넓음
- 가격이 ADF4351보다 약간 저렴

Frequency Synthesizer IC 1.8GHz 1 28-VFQFN Exposed Pad
₩11,800
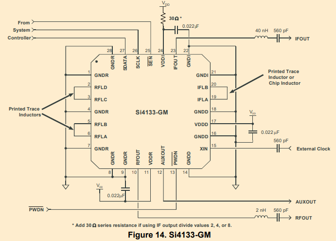
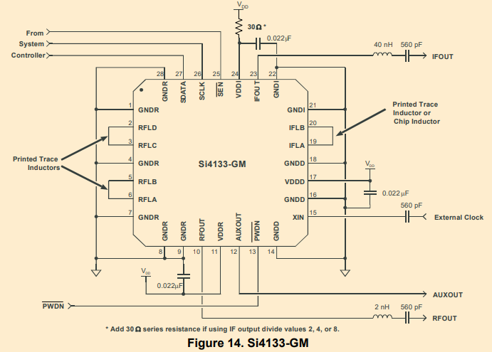
RF1 900 ~ 1800 MHz 고주파 RF LO
RF2 750 ~ 1500 MHz 저주파 RF LO (듀얼밴드용)
IF 62.5 ~ 1000 MHz 중간 주파수 LO (IF 회로용)
- 동시에 2개의 LO신호 출력가능
- 가격 채널당 6천원 수준
- 주파수 변경은 다소 느림
- 주파수 범위 좁은 편

XIN Input Frequency fREF 2 — 26 MHz

'전자,회로,PCB,아트웤,펌웨어' 카테고리의 다른 글
| RF LNA - BFP410, BFP420, BFP405,.. 시리즈 차이점 비교 (0) | 2025.07.01 |
|---|---|
| SMD콘덴서 대략적인 자기 공진 값 (0) | 2025.06.29 |
| 위상 노이즈는 왜 발생하는가? (1) | 2025.06.21 |
| 클럭용 사각형 구형파를 필터링하여 sin파로 바꾸기 (0) | 2025.06.21 |
| ActiveInterferenceCancellation(능동 간섭 제거) (0) | 2025.05.24 |

